- 题目:Development and validation of polyamines metabolism-associated gene signatures to predict prognosis and immunotherapy response in lung adenocarcinoma
- 影响因子:IF=7.3
- 发表时间:2023.06
这篇文章题为《肺腺癌多胺代谢相关基因特征预测预后和免疫治疗反应的开发和验证》,发表于《Frontiers in Immunology》(IF=7.3),由温州医科大学第一附属医院黄晓颖和余昶昶团队完成。研究基于多胺代谢构建肺腺癌(LUAD)预后模型,并结合生物信息学方法与实验验证,探索多胺代谢基因在预后预测和免疫治疗反应中的作用。以下是核心内容总结:
研究背景
- 肺腺癌(LUAD)预后差、死亡率高,免疫治疗虽有效但存在肿瘤微环境(TME)免疫抑制问题。
- 多胺代谢在肿瘤中常失调,与癌症进展和TME密切相关,可能成为治疗靶点。
数据与方法
- 数据来源: TCGA-LUAD队列(59例患者RNA-seq数据)和GEO队列GSE72094(442例患者)。 多胺代谢相关基因从MSigDB获取(共59个基因)。
- 分析方法: 使用LASSO回归筛选关键基因,构建风险评分模型,区分高危/低危患者。 通过共识聚类将患者分为多胺代谢相关亚群(C1/C2),分析亚群间差异基因、免疫浸润和突变特征。 结合qRT-PCR验证基因表达,列线图(Nomogram)评估预后,TIDE算法预测免疫治疗反应。
研究思路
从癌症基因组图谱(TCGA)数据库中获取LUAD样本的RNA测序表达谱数据和匹配的临床信息,从 MSigDB 数据库中共收集到 59个多胺代谢相关基因,利用最小绝对收缩和选择算子(LASSO)算法,作者根据多胺代谢相关基因特征建立了风险评分模型。通过探索显著的多胺代谢基因,应用最佳临界值将 LUAD患者分为高危组和低危组,并进一步分析预后。同时,采用独立队列(GSE72094)对模型进行了验证。通过单因素和多因素Cox回归分析,确定了独立的预后因素。随后,采用实时定量聚合酶链反应(qRT-PCR)检测其在LUAD细胞中的表达。通过共识聚类分析,确定了LUAD患者中与多胺代谢相关的亚群,并探讨了差异基因表达、预后和免疫特性分析。最后通过肿瘤免疫功能障碍和排除算法评估了不同亚组对ICB的免疫治疗反应。

主要结果
1. 多胺代谢基因表达特征:
-
多数多胺代谢基因在LUAD中高表达,基因间存在相互作用网络。

2. 风险模型构建与验证:
-
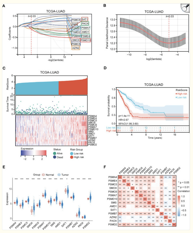
LASSO回归筛选出14个关键基因(如PSMC6、SMOX、SMS),构建风险评分模型。高危组预后显著较差。
-
模型在独立队列(GSE72094)中验证成功。

3. 功能富集分析:
-
别对风险评分模型中的 14 个基因特征进行了GO和KEGG富集分析。14个基因主要富集于蛋白酶体通路、精氨酸/脯氨酸代谢等,高危组与细胞分裂、细胞周期通路相关。

4. 独立预后因素与列线图:
-
通过单因素 Cox 回归分析,发现AZIN2、PSMA4、PSMB7、PSMC5、PSMC6、PSMD2、SMOX、SMS与患者 OS 显著相关。AZIN2 的危险比(HR < 1, P < 0.05)有利于患者预后。PSMA4、PSMB7、PSMC5、PSMC6、PSMD2、SMOX、SMS 等基因均为危险因素(HR > 1, P < 0.05)(图 A)。进一步进行多因素 Cox 回归分析,发现 PSMC6、SMOX和 SMS也与 OS显著相关,均为危险因素(HR > 1, P < 0.05)(图 B)。综合分析显示PSMC6、SMOX和SMS 可以被认为是独立的预后因素。基于这三个因素构建了nomogram,对临床预后有一定的预测效果(图C, D)。

-
探讨 PSMC6、SMOX和SMS在 LUAD细胞系中的表达水平,以及它们的诊断和预后价值。LUAD 患者与正常支气管上皮细胞(BEAS-2B)相比,PSMC6、SMOX和SMS在 LUAD细胞系(H1975 和H2009)中均上调(图 7A-C)。ROC 分析显示,PSMC6、SMOX、SMS 的AUC值分别为 0.822、0.818、0.802,具有一定的诊断价值(图 D-F)。最后,survival分析显示 PSMC6、SMOX 和 SMS 高表达的患者预后较差(图G-I)。

5. 多胺代谢亚群与免疫特征:
-
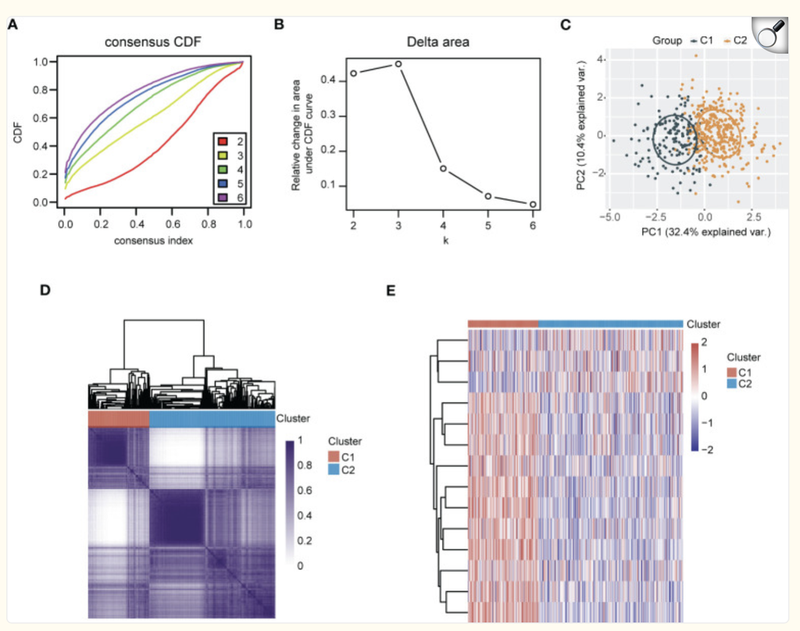
共识聚类分出C1/C2亚群:C2亚群免疫细胞浸润(如T细胞、B细胞)更高,对免疫治疗反应更好;C1亚群预后更差、突变负荷不同。共识聚类分析,LUAD样本被分为两个不同的亚组(C1和C2)(图A-D)。随后,显示了14个基因在两个亚组之间的表达(图E)。

-
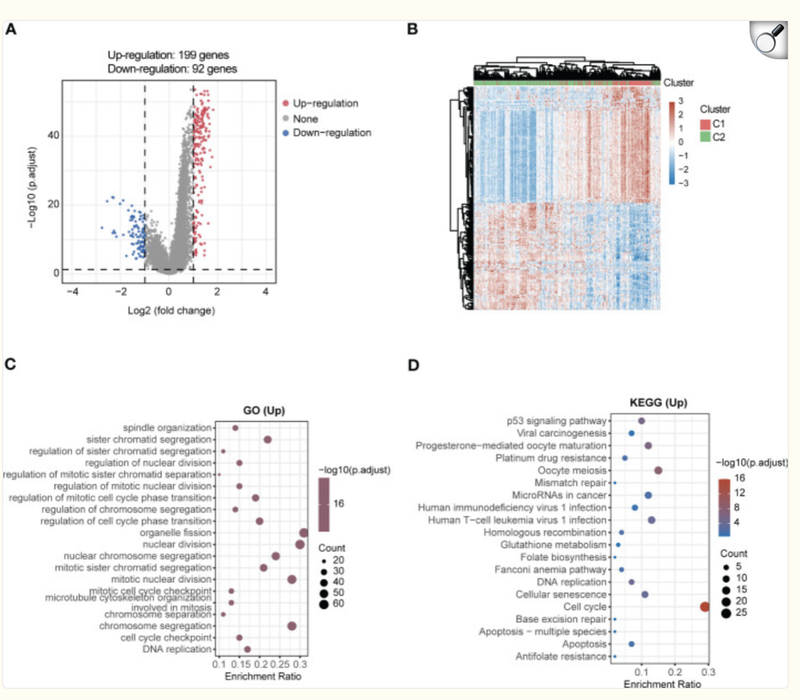
通过比较两个不同的亚组共筛选出291个DEG,其中199个DEG上调,92个 DEG下调(图A)。热图显示 DEGs的表达(图B)。最后,功能富集分析显示,GO分析上调的 DEGs 主要集中在细胞器裂变、核分裂、有丝分裂核分裂和染色体分离(图 C)。KEGG分析上调的 DEGs主要集中在细胞周期(图D)。

6. 综合分析各亚群的临床病理特征、体细胞突变和免疫状况
- 使用Sankey图(图 A)。Kaplan-Meier图显示C1亚组患者OS预后较C2亚组差(图B)。此外,发现C1和C2亚群之间存在TP53、TTN、MUC16等不同的基因突变(图C)。

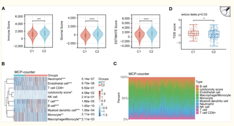
- 比较C1和C2亚群间肿瘤微环境的组成。结果显示C2亚组的免疫浸润状态高于C1亚组(图 A)。利用MCP-counter算法评估了C1和C2亚组之间的免疫细胞浸润水平。C2亚组免疫细胞浸润明显增多,如中性粒细胞、T细胞、B细胞和髓系树突状细胞(图 B、C)。此外,作者进行了另一种算法(xCell)分析,也注意到C2亚组中大多数免疫细胞的浸润水平较高。应用TIDE算法评估C1和C2亚组患者对ICB的免疫治疗反应。TIDE评分高表明对ICB反应差,存活时间短。如图 D所示,C2亚组患者对免疫治疗有较满意的治疗反应。

文章小结
这篇文章基于多胺代谢构建了肺腺癌预后模型,并通过外部独立数据库进行验证。并对LUAD患者的C1和C2亚群进行共识聚类分析后,分别进行差异表达基因分析、功能富集分析、临床病理特征分析以及免疫特性分析。